移至網頁之主要內容區位置
::: 新竹市東區青草湖國民小學

學藝活動及競賽訊息

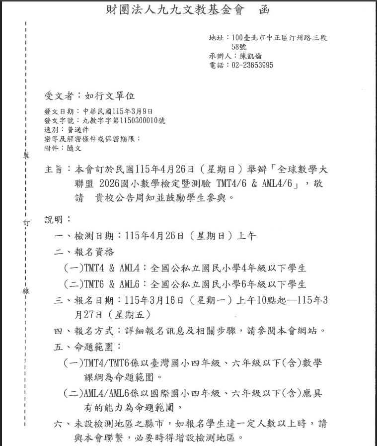
【轉知】財團法人九九文教基金會辦理「全球數學大聯盟2026國小數學檢定暨測驗TMT4/6 & AML4/6」,歡迎同學踴躍報名參加!!

{{ $t('FEZ002') }} 學務處|



{{ $t('FEZ003') }} Invalid date

{{ $t('FEZ014') }} Invalid date|

{{ $t('FEZ004') }} 2026-03-17|

{{ $t('FEZ005') }} 26|