{{ $t('FEZ002') }} 學務處|
| 財團法人中華民國兒童福利聯盟基金會 函 |
| 發文日期: | 中華民國115年4月9日 |
| 發文字號: | 兒盟總字第1160000002號 |
| 主旨: | 有關本會辦理「兒童人權桌遊與案例實作工作坊」一案,請查照。 |
| 說明: |
| 一、 | 說明: |
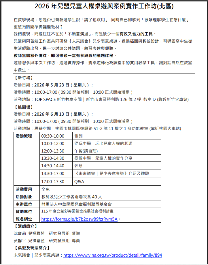
| (一) | 為促進師生及親子間之溝通與理解,本會與阿普蛙工作室合作研發《未來議會》兒少表意桌遊,透過遊戲化學習方式,引導兒少表達意見、關注社會議題,並協助教師及家長以多元且輕鬆之方式理解兒少觀點。 |
| (二) | 本次工作坊將示範桌遊操作流程與教學應用情境,協助參與者習得實用之互動工具,以培力推動兒少表意與兒童人權教育之種子師資。 |
| (三) | 檢附「兒童人權桌遊與案例實作工作坊」簡章乙份,敬請參閱。 |
| 二、 | 辦法: |
| (一) | 活動資訊如下: |
| 1、 | 新竹場: |
| (1) | 活動日期:115年5月23日(星期六)。 |
| (2) | 活動時間:上午10時至下午5時(上午9時30分開始報到,10時正式開始)。 |
| (3) | 活動地點:TOP SPACE新竹共享空間|新竹市東區勝利路126號2樓教室D(近新竹火車站) |
| 2、 | 桃園場: |
| (1) | 活動日期:115年6月13日(星期六)。 |
| (2) | 活動時間:上午10時至下午5時(上午9時30分開始報到,10時正式開始)。 |
| (3) | 活動地點:思辨空間|桃園市桃園區復興路51-2號11樓之1多功能教室(近桃園火車站)。 |
| (二) | 報名方式:採線上報名,請至以下網址填寫報名資料:https://forms.gle/b7b2oswB9fzrRym5A。 |
| (三) | 報名期間: |
| 1、 | 新竹場:即日起至115年5月13日(星期三)下午5時止。 |
| 2、 | 桃園場:即日起至115年6月3日(星期三)下午5時止。 (報名成功者將另以電子郵件寄發行前通知。) |
| (四) | 本案聯絡窗口:黃小姐,電話(02)2799-0333分機563。 |
【桌遊及玩法簡介】
未來議會|兒少表意桌遊:https://www.yina.org.tw/product/detail/family/894

{{ $t('FEZ012') }}
{{ $t('FEZ003') }} Invalid date
{{ $t('FEZ014') }} Invalid date|
{{ $t('FEZ004') }} 2026-04-14|
{{ $t('FEZ005') }} 6|