{{ $t('FEZ002') }} 學務處|
| 新竹市政府 函 |
| 發文日期: | 中華民國115年3月12日 |
| 發文字號: | 府教學字第1150048838號 |
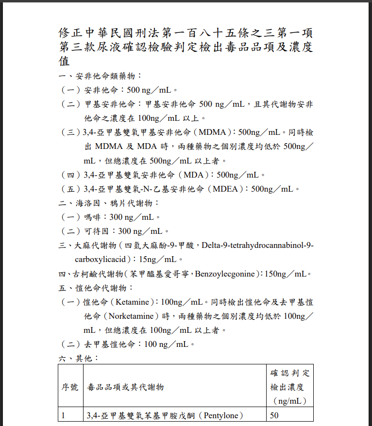
| 主旨: | 函轉行政院公告修正「中華民國刑法第一百八十五條之三第一項第三款尿液確認檢驗判定檢出毒品品項及濃度值」1份,並自115年3月6日生效,請查照。 |
| 說明: | 依教育部1115年3月11日臺教學(五)字第1150023185號函辦理。 |



{{ $t('FEZ003') }} Invalid date
{{ $t('FEZ014') }} Invalid date|
{{ $t('FEZ004') }} 2026-03-13|
{{ $t('FEZ005') }} 17|